Initiatives to address physician burnout should be prioritized in a post-pandemic world, with physician shortages affecting the country.
Even before the COVID-19 pandemic began, physician burnout, defined as “exhaustion, cynicism, and decreased effectiveness of work,” affected approximately 40% to 45% of physicians in the United States. Obviously, the stressors brought on by the pandemic exacerbated this problem. Not only did many physicians face increased stress brought on by work-related concerns surrounding public and patient health, but those who had family obligations faced new challenges, like overseeing home schooling and navigating a lack of childcare with daycares and schools shuttered, some permanently.
Even after the pandemic, physician shortages continue to challenge health care in the United States, with 1 in 5 doctors surveyed during the pandemic stating that they planned to leave the practice of medicine within the next 2 years and 1 in 3 having cut back on their hours. An estimated 71,308 physicians left the workforce from 2021 to 2022 alone (keep in mind that only about 30,000 newly trained physicians enter the workforce each year).
With these 2 challenges—physician shortages and increased physician burnout—on a collision course, is there anything that employers can do? Our internal research suggests the answer is yes—but with the important caveat that such measures must be implemented in conjunction with efforts to improve the work environment.
In December 2020, during the second wave of the COVID-19 pandemic, Harvard Medical Faculty Physicians (HMFP) launched an employer-sponsored program as part of its “Live Well” program to alleviate work-life balance stressors.
Figure 1: Study Period Within Timeline of COVID-19 Cases at BIDMC

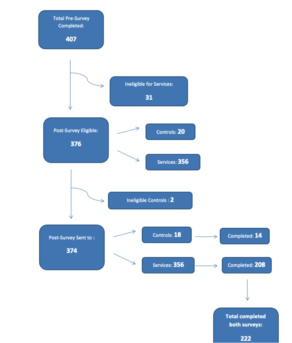
The program provided clinicians access to 1 of 5 services for 3 months, including meal kit subscriptions, restaurant takeout credits, online exercise program credits, or children’s toy and book subscriptions. Afterward, we surveyed those who received services, and of the 208 (Figure 2) who took part in the study, more than half said they felt the program helped support an overall better work-life balance and, importantly, made them feel valued as an employee (Figure 3).
Figure 2: CONSORT Diagram Describing Study Participants

Figure 3: "How Did Participation in the Live Well Program Make You Feel?" Stratified by Overall Program Satisfaction.

However, while participants reported the interventions helped address acute work-family stresses during COVID-19, rates of burnout persisted (Figure 4). This supports previous studies that characterize burnout as a complex issue and confirm that burnout interventions require sustained and multi-pronged approaches to address work inefficiencies and demands, organizational culture, and work-life integration. In other words, solely relieving stress at home is not enough to move the needle to reduce burnout.
Figure 4: "During the COVID-19 Crisis, What Was Your Greatest Family Care Challenge?"

An earlier study done by Stanford, one of the very few that has been done to assess home-stressor relief interventions, “demonstrated that home-support services ultimately benefit a clinician’s career and personal goals by reducing day-to-day stress and pressure.” In our HMFP study, however, the load-lightening services did not correlate with any change in rates of burnout, suggesting burnout itself may represent a more intractable challenge for organizations to address.
We also found that our female clinicians responded differently than our male clinicians when asked, “During the COVID-19 crisis, what was your greatest family care challenge?” Female clinicians reported feeling less challenged in the post-intervention survey by household chores, time for self-care, and, when applicable, coordinating care between them and their faculty spouse relative to the pre-intervention period. However, despite the reduction, coordinating childcare between the clinician and their spouse remained the most significant challenge for female clinicians in the post-intervention period (Figure 5).
Figure 5: "During the COVID-19 Crisis, What Was Your Greatest Family Care Challenge?" Stratified by Gender

This echoes the persistent disproportionate childcare burden that women shouldered during the pandemic. However, we were pleased to see that when the question “How did participation in the Live Well program make you feel?” was stratified by gender, female clinicians were more likely to report feeling valued as an employee or no change.
Figure 6: Itemized Mini-Z Burnout Survey Responses, Stratified By Gender

We conclude that the COVID-19 pandemic and its effects on the clinician workforce brought to the fore the critical opportunity for institutional leaders to invest in supporting clinicians today and building support infrastructure for the future. Small interventions such as home services that respond to work-life integration challenges can effectively reduce clinician stress overall and make them feel more valued. However, such interventions need to be implemented along with traditional initiatives to improve the work environment. Given the lasting impacts of the COVID-19 pandemic, particularly on female and early career clinicians, improved assessment tools that better incorporate the effect of work-life integration challenges on work-related burnout are urgently needed.
2025 Year in Review: Clostridioides difficile Infection
December 12th 2025This year in review of 2025 milestones in Clostridioides difficile infection features coverage of research on infection patterns presented at the American Society for Microbiology Microbe 2025 meeting in June and comparative studies of treatment efficacy and prevention strategies. It also includes an interview with Paul Feuerstadt, MD, on recent developments in C difficile diagnosis and treatment.
Read More